About DCE
About
Dhanalakshmi College of Engineering (DCE)
Dhanalakshmi College of Engineering (DCE), Tambaram, Chennai, is an autonomous institution affiliated to Anna University and accredited by NAAC with Grade ‘A’.
The institution focuses on delivering structured, outcome-oriented technical education that develops professionally competent and ethically responsible engineers through academic rigour and practical exposure.
Institution Overview
Dhanalakshmi College of Engineering is an autonomous engineering institution committed to provide quality technical education in a structured and disciplined academic environment. The institution is affiliated to Anna University and accredited by NAAC with Grade ‘A’.
DCE offers undergraduate and postgraduate engineering programmes designed to build strong academic foundations, professional competence, and ethical responsibility. The institution focuses on academic rigour, student development, and continuous improvement in teaching and learning practices.
DCE Genesis
Dhanalakshmi College of Engineering (DCE), a sprout of the esteemed Dhanalakshmi Educational Trust was set up near Tambaram at Chennai in the year 2001-2002. It is said that “Every one has a will to win but very few have the will to prepare to win”.
Dr V P Ramamurthi, M.Sc.(Engg.), Ph.D. (fondly known as Dr VPR) a former professor of Anna University, is one among those very few. He has realized the dream of serving the student community by establishing a “Temple of Learning” namely Dhanalakshmi College of Engineering, popularly known as DCE, is the brain child of the Clairvoyant and committed academician Dr VPR.
The college is approved by the All India Council for Technical Education (AICTE), New Delhi and affiliated to the Anna University (Chennai). DCE is a sister institute of the Indian Institute of Professional Education (IIPE), an institute offering coaching for professional courses entrance examinations, also founded by Dr VPR in the year 1993.
Dhanalakshmi College of Engineering has now grown into a ‘Distinguished Centre for Engineering and Technological Studies’, providing a serene environment and congenial atmosphere for learning. The institution not only provides quality engineering education to mould the students into technologically sound, efficient, effective, and creative engineers but also moulds them as responsible human beings.
The college offers eight undergraduate programmes in engineering and three postgraduate programmes.
Undergraduate programmes :
1. B.E. Computer Science and Engineering
2. B.Tech. Artificial Intelligence and Data Science
3. B.Tech. Information Technology
4. B.E. Computer Science and Engineering (Cyber Security)
5. B.E. Computer Science and Engineering (Artificial Intelligence and Machine Learning)
6. B.E. Electronics and Communication Engineering
7. B.E. Electrical and Electronics Engineering
8. B.E. Mechanical Engineering
Postgraduate programmes :
1. M.E. Embedded Systems and Technologies
2. M.E. Computer Science and Engineering
3. M.E. CAD / CAM
The institution is accredited by National Assessment and Accreditation Council (NAAC). Today, DCE has grown in leaps and bounds and it is no wonder that DCE has become a cynosure of the eyes of many, hankering for the distinguished centre of technological learning.
Discipline, Character, and Education are the three tenets for which DCE stands, and is certainly the haven where values blend seamlessly to churn out engineers for the future.
Chairman's Message

Dr V P Ramamurthi, Ph.D.
Founder and Chairman
Dear Student
I am extremely pleased to welcome you to join Dhanalakshmi College of Engineering during this academic year. I appreciate the wise step you have taken in joining DCE, which is the right direction in building up your bright academic career, and a promising future.
Besides other facilities intended to meet the needs of the students, the college has excellent infrastructure facilities. Our experienced faculty members are qualified, committed and dedicated.
I am sure that you will enjoy studying in our college and realize your dream of becoming a distinguished technocrat, capable of meeting the challenges in organizations.
Dream, dream and translate your dreams into realities through sheer and sustained hard work.
Now, give wings to your dreams and watch your future unfold promisingly.
Welcome to DCE, a place where your career dreams are shaped into reality.
Wishing you the best
Dr V P Ramamurthi, Ph.D.
Managing Trustee
Email: chairman@dce.edu.in
Vision & Mission
Mission of DCE
M1: To provide competent technical manpower capable of meeting the global industrial requirements through excellence in education
M2: To establish the Center of Excellence on the cutting-edge technologies that initiate new ideas leading to the emergence of innovators, leaders, and entrepreneurs
M3: To instill the highest level of self-confidence, professionalism, academic excellence, and engineering ethics
Vision of DCE
Our Institute is committed to produce highly disciplined, conscientious, and enterprising professionals conforming to global standards through value-based quality education, and research excellence.
Quality Policy
Quality Policy
Dhanalakshmi College of Engineering is committed to providing highly disciplined, conscientious and enterprising professionals conforming to global standards through value-based quality education and training.
Dhanalakshmi Educational Trust
The Dhanalakshmi Educational Trust (promoting body) was established and registered in 1998 as an Educational Trust with the Registrar of Societies, Tamil Nadu, to promote engineering, scientific and managerial talent of the society by starting educational and vocational training institutions. Dhanalakshmi College of Engineering was promoted by the trust from the date of its inception.
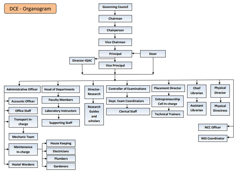
Organogram
A structured representation of the institutional hierarchy, administrative framework, and reporting relationships that support effective governance and academic operations.
Ready to Take the Next Step?
Autonomous academics.
Structured learning.
Career-focused outcomes.
Whether you’re a student planning your engineering future or a parent seeking a trusted institution, DCE Chennai is here to guide you.